Toyota Corolla Manual de Taller: Diagrama Del Sistema

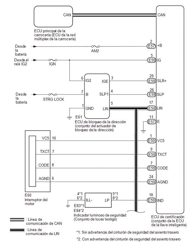
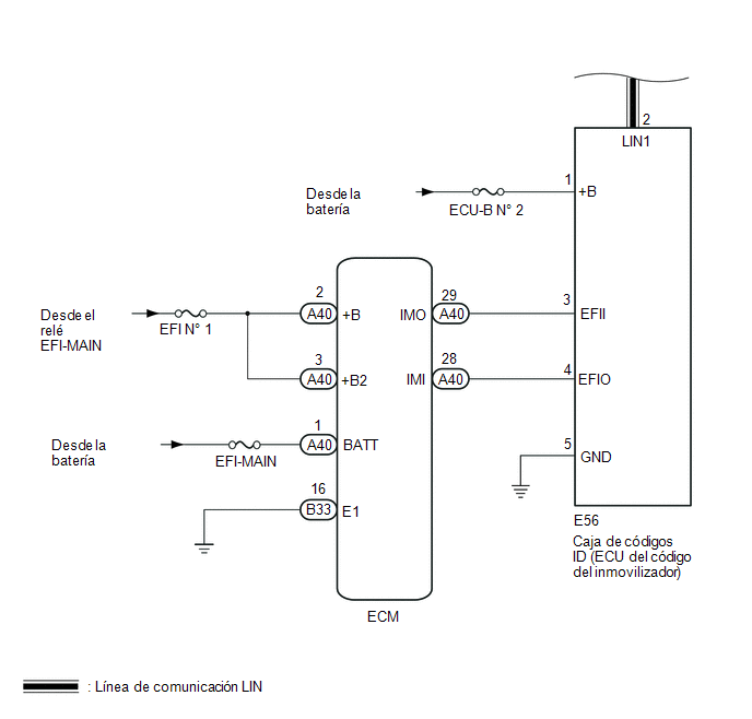
DIAGRAMA DEL SISTEMA

    UbicaciÓn De Las Piezas

    DescripciÓn Del Sistema

    Ver más:

    Toyota Corolla Manual de Taller > Sistema InalÁmbrico De Cierre Centralizado De Puertas (con Sistema De Llave Inteligente): Avería en el circuito del sintonizador del sistema inalámbrico de cierre centralizado de puertas (B1242)
    DESCRIPCIÓN El receptor de control de las puertas se utiliza para recibir las ondas de radio relacionadas con las funciones de entrada del subconjunto del transmisor de la llave eléctrica. La ECU de certificación (conjunto de la ECU de la llave inteligente) decodifica el funcionamiento del subcon ...

    Toyota Corolla Manual del propetario

    Toyota Corolla Manual de Taller

    © 2025 Copyright www.tocores.net
    0.0101