Toyota Corolla Manual de Taller: Circuito del interruptor de encendido

DESCRIPCIÓN

La ECU principal de la carrocería (ECU de la red múltiplex de la carrocería) determina la posición del interruptor de encendido (LOCK, ACC, ON) basándose en las señales procedentes del circuito IG o ACC.

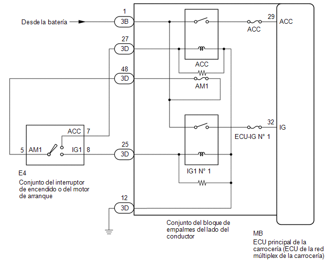
DIAGRAMA DE CONEXIONES

PRECAUCIÓN / AVISO / OBSERVACIÓN

AVISO:

Inspeccione los fusibles para los circuitos relacionados con este sistema antes de realizar el siguiente procedimiento.

PROCEDIMIENTO

1.

LEA EL VALOR INDICADO EN EL TECHSTREAM (ACC SW, IG SW)

(a) Conecte el Techstream al DLC3.

(b) Coloque el interruptor de encendido en posición ON (Activado).

(c) Encienda el Techstream.

(d) Acceda a los siguientes menús: Body Electrical/Main Body/Data List.

(e) Consulte la lista de datos siguiendo las indicaciones de la pantalla del Techstream.

Body Electrical > Main Body > Data List

Pantalla del tester

Elemento de medición

Margen

Estado normal

Nota de diagnóstico

ACC SW

Interruptor de encendido

ON (Activado) u OFF (Desactivado)

ON (Activado): Interruptor de encendido en posición ACC

OFF (Desactivado): Interruptor de encendido en posición LOCK (Bloqueo)

-

IG SW

Interruptor de encendido

ON (Activado) u OFF (Desactivado)

ON (Activado): Interruptor de encendido en posición ON (Activado)

OFF (Desactivado): Interruptor de encendido en posición LOCK (Bloqueo) o ACC

-

Body Electrical > Main Body > Data List

Pantalla del tester

ACC SW

IG SW

OK:

En la pantalla aparece ON (Activado) u OFF (Desactivado) en función de si el interruptor de encendido está en posición ON (Activado) o está en posición LOCK (Bloqueo) o ACC.

OK

CONTINÚE CON LA SIGUIENTE ÁREA POSIBLEMENTE AFECTADA, TAL COMO SE MUESTRA EN LA TABLA DE SÍNTOMAS DE PROBLEMAS

MAL

2.

INSPECCIONE EL CONJUNTO DEL INTERRUPTOR DE ENCENDIDO O DEL MOTOR DE ARRANQUE

(a) Extraiga el conjunto del interruptor de encendido o del motor de arranque.

Para 2ZR-FAE: Haga clic aquí

Para 2ZR-FE: Haga clic aquí

(b) Revise el conjunto del interruptor de encendido o del motor de arranque.

Para 2ZR-FAE: Haga clic aquí

Para 2ZR-FE: Haga clic aquí

MAL

SUSTITUYA EL CONJUNTO DEL INTERRUPTOR DE ENCENDIDO O DEL MOTOR DE ARRANQUE

OK

3.

REVISE EL MAZO DE CABLES Y EL CONECTOR (BATERÍA - CONJUNTO DEL BLOQUE DE EMPALMES DEL LADO DEL CONDUCTOR)

(a) Desconecte el conector 3B del conjunto del bloque de empalmes del lado del conductor.

(b) Mida la tensión según los valores de la siguiente tabla.

Tensión estándar:

Conexión del tester

Estado

Valor especificado

3B-1 - Masa de la carrocería

Siempre

11 a 14 V

MAL

REPARE O SUSTITUYA EL MAZO DE CABLES O EL CONECTOR

OK

4.

INSPECCIONE EL MAZO DE CABLES Y EL CONECTOR (CONJUNTO DEL BLOQUE DE EMPALMES DEL LADO DEL CONDUCTOR - MASA DE LA CARROCERÍA)

(a) Desconecte el conector 3D del conjunto del bloque de empalmes del lado del conductor.

(b) Mida la resistencia según los valores de la siguiente tabla.

Resistencia estándar:

Conexión del tester

Estado

Valor especificado

3D-12 - Masa de la carrocería

Siempre

Inferior a 1 Ω

MAL

REPARE O SUSTITUYA EL MAZO DE CABLES O EL CONECTOR

OK

5.

INSPECCIONE EL MAZO DE CABLES Y EL CONECTOR (CONJUNTO DEL INTERRUPTOR DE ENCENDIDO O DEL MOTOR DE ARRANQUE - CONJUNTO DEL BLOQUE DE EMPALMES DEL LADO DEL CONDUCTOR)

(a) Desconecte el conector 3D del conjunto del bloque de empalmes del lado del conductor.

(b) Mida la resistencia según los valores de la siguiente tabla.

Resistencia estándar:

Conexión del tester

Estado

Valor especificado

E4-8 (IG1) - 3D-25

Siempre

Inferior a 1 Ω

E4-8 (IG1) - Masa de la carrocería

Siempre

10 kΩ o superior

3D-25 - Masa de la carrocería

Siempre

10 kΩ o superior

E4-7 (ACC) - 3D-27

Siempre

Inferior a 1 Ω

E4-7 (ACC) - Masa de la carrocería

Siempre

10 kΩ o superior

3D-27 - Masa de la carrocería

Siempre

10 kΩ o superior

E4-5 (AM1) - 3D-48

Siempre

Inferior a 1 Ω

E4-5 (AM1) - Masa de la carrocería

Siempre

10 kΩ o superior

3D-48 - Masa de la carrocería

Siempre

10 kΩ o superior

MAL

REPARE O SUSTITUYA EL MAZO DE CABLES O EL CONECTOR

OK

6.

REEMPLACE EL CONJUNTO DEL BLOQUE DE EMPALMES DEL LADO DEL CONDUCTOR

(a) Sustituya provisionalmente el conjunto del bloque de empalmes del lado del conductor por uno nuevo o en buen estado.

Haga clic aquí .

SIGUIENTE

7.

INSPECCIÓN DEL SISTEMA ANTIRROBO

(a) Compruebe la función activa del modo de armado.

Haga clic aquí .

OK:

La función activa del modo de armado funciona con normalidad.

OK

FIN (CONJUNTO DEL BLOQUE DE EMPALMES DEL LADO DEL CONDUCTOR ESTABA DEFECTUOSO)

MAL

SUSTITUYA LA ECU PRINCIPAL DE LA CARROCERÍA (ECU DE LA RED MÚLTIPLEX DE LA CARROCERÍA)

    Circuito del claxon de seguridad

    Circuito del interruptor de advertencia de desbloqueo

    Ver más:

    Toyota Corolla Manual de Taller > Sistema De Llave Inteligente (para Función De Entrada): Diagrama Del Sistema
    DIAGRAMA DEL SISTEMA Este es un diagrama detallado relacionado con la ECU de certificación (conjunto de la ECU de la llave inteligente). Este es un diagrama detallado relacionado con la ECU principal de la carrocería (ECU de la red múltiplex de la carrocería). Componente Función Conjunto de la ...

    Toyota Corolla Manual del propetario

    Toyota Corolla Manual de Taller

    © 2026 Copyright www.tocores.net
    0.0118