Toyota Corolla Manual de Taller: Circuito del caudal de masa de aire bajo (P0102,P0103)

Toyota Corolla Manual de Taller / Motor Sistema híbrido / 2zr-fae (control Del Motor) / Sistema Sfi / Circuito del caudal de masa de aire bajo (P0102,P0103)

DESCRIPCIÓN

El subconjunto del medidor del caudal de masa de aire es un sensor que mide la cantidad de aire que fluye a través de la válvula de mariposa. El ECM utiliza esta información para determinar la duración de la inyección de combustible y establecer una relación aire/combustible adecuada. Dentro del subconjunto del medidor del caudal de masa de aire hay un cable de platino calentado expuesto al flujo del aire de admisión. Al aplicar una corriente eléctrica específica al cable, el ECM calienta este cable a una temperatura determinada. El caudal de aire entrante refrigera el cable y un termistor interior, lo que afecta a su resistencia. Para mantener un valor actual constante, el ECM varía la tensión aplicada al cable y al termistor interno. La tensión es proporcional al caudal de aire que pasa por el sensor y el ECM utiliza esta tensión para calcular el volumen del aire de admisión.

El circuito está construido de forma que el hilo de platino caliente y el sensor de temperatura formen un circuito puente y el control del transistor eléctrico permite que los potenciales de A y B permanezcan iguales para mantener la temperatura fijada.

OBSERVACIÓN:

Si se memoriza uno de los DTC siguientes, el ECM activa el modo a prueba de fallos. Cuando está activado este modo, el ECM calcula el ajuste del encendido basándose en el régimen del motor y en la posición de la válvula de mariposa. El modo a prueba de fallos continúa hasta que se detecta una condición "pass".

N° de DTC

Elemento detectado

Condición de detección del DTC

Área afectada

MIL

Memoria

Nota

P0102

Circuito del caudal de masa de aire bajo

La tensión del subconjunto del medidor del caudal de masa de aire es inferior a 0.2 V durante 3 segundos.

(lógica de detección de 1 ciclo: El régimen del motor es inferior a 4,000 rpm)

(lógica de detección de 2 ciclo: El régimen del motor es igual o superior a 4,000 rpm)

  • Circuito abierto o cortocircuito en el subconjunto del medidor del caudal de masa de aire
  • Subconjunto del medidor del caudal de masa de aire
  • ECM

Se enciende

DTC memorizado

DTC en modelos para México

- Aplicable

P0103

Circuito del caudal de masa de aire alto

La tensión del subconjunto del medidor del caudal de masa de aire es superior a 4.9 V durante 3 segundos.

(lógica de detección de 1 ciclo: El régimen del motor es inferior a 4,000 rpm)

(lógica de detección de 2 ciclo: El régimen del motor es igual o superior a 4,000 rpm)

  • Circuito abierto o cortocircuito en el subconjunto del medidor del caudal de masa de aire
  • Subconjunto del medidor del caudal de masa de aire
  • ECM

Se enciende

DTC memorizado

DTC en modelos para México

- Aplicable

OBSERVACIÓN:

Cuando se emite alguno de estos DTC, compruebe la relación aire/combustible con el Techstream. Acceda a los siguientes menús: Powertrain / Engine and ECT / Data List / Primary / MAF.

Caudal de la masa de aire (gm/seg.)

Avería

Aproximadamente 0.0

  • Circuito abierto en la fuente de alimentación del subconjunto del medidor del caudal de masa de aire
  • Circuito abierto o cortocircuito en VG

271.0 o más

  • Circuito abierto en E2G

DESCRIPCIÓN DE LA SUPERVISIÓN

Si hay un defecto, un circuito abierto o un cortocircuito en el subconjunto del medidor del caudal de masa de aire, el nivel de tensión se desviará del margen de funcionamiento normal. El ECM interpreta esta desviación como una avería en el circuito del subconjunto del medidor del caudal de masa de aire y memoriza un DTC.

Ejemplo:

Cuando la tensión de salida del sensor permanece por debajo de 0.2 V o por encima de 4.9 V durante 3 segundos, el ECM memoriza un DTC.

ESTRATEGIA DE SUPERVISIÓN

DTC relacionados

P0102: Comprobación del rango del medidor del caudal de masa de aire (tensión baja)

P0103: Comprobación del rango del medidor del caudal de masa de aire (tensión alta)

Componentes/sensores requeridos (principales)

Subconjunto del medidor del caudal de masa de aire

Componentes/sensores requeridos (relacionados)

Sensor de posición del cigüeñal

Frecuencia de funcionamiento

Continua

Duración

3 segundos

Utilización del MIL

Inmediato: El régimen del motor es inferior a 4,000 rpm

2 ciclos de conducción: Régimen del motor 4,000 rpm o mayor

Secuencia de funcionamiento

Ninguno

CONDICIONES DE HABILITACIÓN NORMAL

La supervisión se llevará a cabo siempre que no estén presentes los siguientes DTC

Ninguno

UMBRALES DE AVERÍAS COMUNES

P0102

Tensión del medidor del caudal de masa de aire

Inferior a 0.2 V

P0103

Tensión del medidor del caudal de masa de aire

Superior a 4.9 V

RANGO DE FUNCIONAMIENTO DE LOS COMPONENTES

Tensión del medidor del caudal de masa de aire

0.2 a 4.9 V

MODO DE CONDUCCIÓN POR CONFIRMACIÓN

  1. Conecte el Techstream al DLC3.
  2. Coloque el interruptor de encendido en posición ON y encienda el Techstream.
  3. Borre los DTC (aunque no se hayan memorizado, lleve a cabo el procedimiento de borrado de los DTC).
  4. Coloque el interruptor de encendido en la posición OFF y espere al menos 30 segundos.
  5. Coloque el interruptor de encendido en posición ON y encienda el Techstream [A].
  6. Arranque el motor.
  7. Deje el motor al ralentí durante 5 segundos [B].
  8. Acceda a los siguientes menús: Powertrain / Engine and ECT / Trouble Codes [C].
  9. Lea los DTC restantes.

    OBSERVACIÓN:

    • Si se emite un DTC pendiente, el sistema tiene una avería.
    • Si no se emite ningún DTC pendiente, lleve a cabo el siguiente procedimiento.
  10. Caliente el motor a un régimen igual o superior a 4,000 rpm durante 5 segundos [D].
  11. Acceda a los siguientes menús: Powertrain / Engine and ECT / Trouble Codes [E].
  12. Lea los DTC restantes.

    OBSERVACIÓN:

    • Si se emite un DTC pendiente, el sistema tiene una avería.
    • Si no se emite ningún DTC pendiente, lleve a cabo el siguiente procedimiento.
  13. Acceda a los siguientes menús: Powertrain / Engine and ECT / Utility / All Readiness.
  14. Introduzca el DTC: P0102 o P0103.
  15. Verifique el resultado de la valoración de los DTC.

    Pantalla del Techstream

    Descripción

    NORMAL

    • Valoración de DTC completa
    • Sistema normal

    ABNORMAL

    • Valoración de DTC completa
    • Sistema anómalo

    INCOMPLETE

    • Valoración de DTC incompleta
    • Lleve a cabo el modo de conducción después de confirmar las condiciones de habilitación del DTC

    N/A

    • No se puede llevar a cabo la evaluación de DTC
    • La cantidad de DTC que no cumplen con los requisitos previos para los DTC ha alcanzado el límite de la memoria de la ECU

    OBSERVACIÓN:

    • Si el resultado de la evaluación muestra NORMAL, el sistema está en buen estado.
    • Si el resultado de la evaluación muestra ABNORMAL, el sistema tiene una avería.
    • Si el resultado de la valoración muestra INCOMPLETE o N/A, vuelva a realizar los pasos de la [B] a la [E].
  16. Si no hay DTC pendientes, lleve a cabo el ciclo universal y compruebe si hay DTC permanentes.

    Haga clic aquí

    OBSERVACIÓN:

    • Si se emite un DTC permanente, el sistema tendrá una avería.
    • Si no se emite ningún DTC permanente, el sistema estará en estado normal.

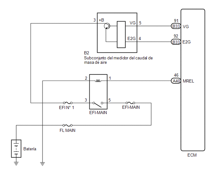
DIAGRAMA DE CONEXIONES

PRECAUCIÓN / AVISO / OBSERVACIÓN

AVISO:

Inspeccione los fusibles para los circuitos relacionados con este sistema antes de realizar el siguiente procedimiento.

OBSERVACIÓN:

Utilice el Techstream para leer los datos de imagen fija. El ECM registra información sobre las condiciones de conducción y el estado del vehículo como datos de imagen fija en el momento de memorizar un DTC. Cuando se realiza la localización de averías, los datos de imagen fija pueden ayudarle a determinar si el vehículo estaba en marcha o parado, si el motor estaba caliente o no, si la relación aire/combustible era rica o pobre, y otros datos del momento en que se produjo la avería.

PROCEDIMIENTO

1.

LEA EL DTC EMITIDO (DTC P0102 O P0103)

(a) Conecte el Techstream al DLC3.

(b) Coloque el interruptor de encendido en posición ON.

(c) Encienda el Techstream.

(d) Acceda a los siguientes menús: Powertrain / Engine and ECT / Trouble Codes.

(e) Lea los DTC.

Powertrain > Engine and ECT > Trouble Codes

Resultado:

Resultado

Vaya a

Se emite el DTC P0102

A

Se emite el DTC P0103

B

B

IR AL PUNTO 5

A

2.

COMPRUEBE LA TENSIÓN DEL TERMINAL (FUENTE DE ALIMENTACIÓN DEL SUBCONJUNTO DEL MEDIDOR DEL CAUDAL DE MASA DE AIRE)

(a) Desconecte el conector del subconjunto del medidor del caudal de masa de aire.

*a

Vista frontal del conector del mazo de cables

(al subconjunto del medidor del caudal de masa de aire)

(b) Coloque el interruptor de encendido en posición ON.

(c) Mida la tensión según los valores de la siguiente tabla.

Tensión estándar:

Conexión del tester

Estado

Valor especificado

B2-3 (+B) - Masa de la carrocería

Interruptor de encendido en posición ON

11 a 14 V

MAL

REPARE O SUSTITUYA EL MAZO DE CABLES O EL CONECTOR (SUBCONJUNTO DEL MEDIDOR DEL CAUDAL DE MASA DE AIRE - RELÉ EFI-MAIN)

OK

3.

INSPECCIONE EL MAZO DE CABLES Y EL CONECTOR (SUBCONJUNTO DEL MEDIDOR DEL CAUDAL DE MASA DE AIRE - ECM)

(a) Desconecte el conector del subconjunto del medidor del caudal de masa de aire.

(b) Desconecte el conector del ECM.

(c) Mida la resistencia según los valores de la siguiente tabla.

Resistencia estándar:

Conexión del tester

Estado

Valor especificado

B2-5 (VG) - B33-91 (VG)

Siempre

Inferior a 1 Ω

B2-4 (E2G) - B33-92 (E2G)

Siempre

Inferior a 1 Ω

B2-5 (VG) o B33-91 (VG) - Masa de la carrocería

Siempre

10 kΩ o superior

MAL

REPARE O SUSTITUYA EL MAZO DE CABLES O EL CONECTOR

OK

4.

INSPECCIONE EL SUBCONJUNTO DEL MEDIDOR DEL CAUDAL DE MASA DE AIRE

(a) Inspeccione el subconjunto del medidor del caudal de masa de aire; para ello, consulte el procedimiento de inspección en el vehículo para el medidor del caudal de masa de aire.

Haga clic aquí

(b) Inspeccione el subconjunto del medidor del caudal de masa de aire; para ello, consulte el procedimiento de inspección del medidor del caudal de masa de aire.

Haga clic aquí

(c) Revise la función del subconjunto del medidor del caudal de masa de aire.

(1) Conecte el Techstream al DLC3.

(2) Coloque el interruptor de encendido en posición ON.

(3) Encienda el Techstream.

(4) Acceda a los siguientes menús: Powertrain / Engine and ECT / Data List / Primary / MAF.

Powertrain > Engine and ECT > Data List

Pantalla del tester

MAF

(5) Arranque el motor.

(6) Compruebe si cambia el valor MAF cuando se acelera el motor.

OK:

La lectura cambia.

OBSERVACIÓN:

Lleve a cabo la "Inspección después de la reparación" tras haber sustituido el subconjunto del medidor del caudal de masa de aire.

Haga clic aquí

OK

SUSTITUYA EL ECM

MAL

SUSTITUYA EL SUBCONJUNTO DEL MEDIDOR DEL CAUDAL DE MASA DE AIRE

5.

INSPECCIÓN DE MAZO DE CABLES Y CONECTOR (MASA DEL SENSOR)

(a) Desconecte el conector del subconjunto del medidor del caudal de masa de aire.

(b) Mida la resistencia según los valores de la siguiente tabla.

Resistencia estándar:

Conexión del tester

Estado

Valor especificado

B2-4 (E2G) - Masa de la carrocería

Siempre

Inferior a 1 Ω

OBSERVACIÓN:

Lleve a cabo la "Inspección después de la reparación" tras haber sustituido el subconjunto del medidor del caudal de masa de aire.

Haga clic aquí

OK

SUSTITUYA EL SUBCONJUNTO DEL MEDIDOR DEL CAUDAL DE MASA DE AIRE

MAL

6.

INSPECCIONE EL MAZO DE CABLES Y EL CONECTOR (SUBCONJUNTO DEL MEDIDOR DEL CAUDAL DE MASA DE AIRE - ECM)

(a) Desconecte el conector del subconjunto del medidor del caudal de masa de aire.

(b) Desconecte el conector del ECM.

(c) Mida la resistencia según los valores de la siguiente tabla.

Resistencia estándar:

Conexión del tester

Estado

Valor especificado

B2-4 (E2G) - B33-92 (E2G)

Siempre

Inferior a 1 Ω

OK

SUSTITUYA EL ECM

MAL

REPARE O SUSTITUYA EL MAZO DE CABLES O EL CONECTOR

    Problema de rango/rendimiento en el circuito del caudal de masa de aire (P0101)

    Problema en el circuito de presión absoluta del colector (P0106)

    Ver más:

    Toyota Corolla Manual de Taller > Interruptor Del Cierre Centralizado De Puertas: InspecciÓn
    INSPECCIÓN PROCEDIMIENTO 1. INSPECCIONE EL CONJUNTO DEL INTERRUPTOR MAESTRO DEL REGULADOR DEL ELEVALUNAS ELÉCTRICO (a) Mida la resistencia según los valores de la siguiente tabla. Resistencia estándar: Conexión del tester Estado Valor especificado 2 (L) - 1 (E) El lado de bloqueo del interrupto ...

    Toyota Corolla Manual del propetario

    Toyota Corolla Manual de Taller

    © 2025 Copyright www.tocores.net
    0.0105