Toyota Corolla Manual de Taller: Diagrama Del Sistema

DIAGRAMA DEL SISTEMA

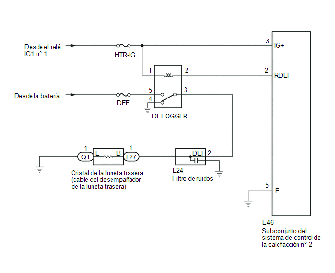
Para sistema de aire acondicionado automático

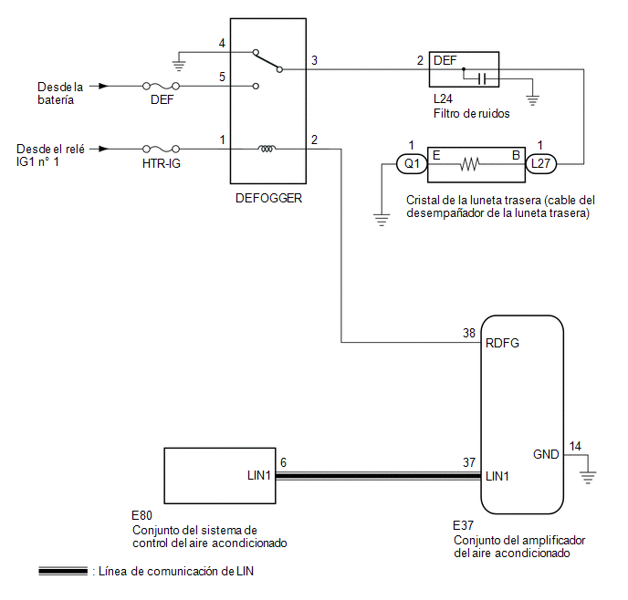
Tabla de comunicaciones

Transmisor

Receptor

Señal

Método de comunicación

Conjunto del sistema de control del aire acondicionado

Conjunto del amplificador del aire acondicionado

Señal del interruptor del desempañador de la luneta trasera

LIN

Para sistema de aire acondicionado manual

    UbicaciÓn De Las Piezas

    DescripciÓn Del Sistema

    Ver más:

    Toyota Corolla Manual de Taller > Sistema De Advertencia De La PresiÓn De Los NeumÁticos: Detención del funcionamiento del identificador ID1 del transmisor (C2111/11-C2114/14)
    DESCRIPCIÓN La válvula y los transmisores de advertencia de la presión de los neumáticos que van instalados en los conjuntos de los neumáticos y las ruedas miden la presión de cada rueda. Los resultados de la medición se envían a la ECU de advertencia de presión de los neumáticos y al rece ...

    Toyota Corolla Manual del propetario

    Toyota Corolla Manual de Taller

    © 2025 Copyright www.tocores.net
    0.0072